境外资金如何进入中国投资?深度解析QFLP和FDI两种途径的区别
发布时间:2025-12-10 查看次数:1
在全球经济格局持续演变以及地缘政治的影响下,境外投资者进入中国市场的方式日趋多元化。除了传统的外商直接投资(FDI)外,合格境外有限合伙人(QFLP)机制也逐渐受到投资者的广泛关注,并成为灵活配置资本、实现境内退出的重要通道。
本文将从多个维度全面剖析这两种投资模式的差异与适用场景,为跨境投资决策提供重要参考。
一、基本概念
1.QFLP(Qualified Foreign Limited Partner)
QFLP,即合格境外有限合伙人,由境外投资者在通过资格审批和其外汇资金的监管程序后,将境外资本兑换为人民币资金,投资于国内私募股权市场。
QFLP的设立,是我国在外汇资本管制的情况下,境外投资者参与到境内投资的重要渠道,同时也为中国企业提供了更多的融资渠道。该机制为外资参与境内股权投资,尤其是私募股权投资,提供了便利通道。
目前,QFLP属于地方试点政策,各地在准入门槛、投资范围、资质审批及税务支持等方面存在差异,投资者需结合当地政策灵活设计架构。以河北正定为例,投资范围采用“正面清单”模式,清单明确规定可投范围包括:非上市公司股权;上市公司非公开发行和交易的普通股(含定向发行新股、大宗交易、协议转让等),可转换为普通股的优先股、债转股和可转债;可作为上市公司原始股东参与配股;不良资产投资、夹层投资、私募债、破产重整企业的共益债、投资金融产品(如信托、资管计划、消费金融资产等)。
2. FDI(Foreign Direct Investment)
FDI,即外商直接投资,是指外国企业和经济组织或个人(包括华侨、港澳台胞以及我国在境外注册的企业)按我国有关政策、法规,用现汇、实物、技术等在我国境内开办外商独资企业、与我国境内的企业或经济组织共同举办中外合资经营企业、合作经营企业或合作开发资源的投资(包括外商投资收益的再投资),以及经政府有关部门批准的项目投资总额内企业从境外借入的资金。它以控制经营管理权为核心,以获取利润为目的,是与国际间接投资相对应的一种国际投资基本形式。
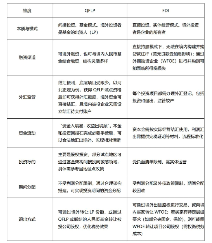
二、两种方式七大维度对比
![]() 三、优势对比
QFLP
1.QFLP在外汇管理的灵活性方面独具优势。境外资金获批后可一次性结汇,无需逐笔申报,简化了资金调配流程,尤其适合需要灵活安排资金流动的投资者。
2.QFLP在投资结构上支持“外资管外资”、“外资管内资”和“内资管外资”等多种模式,提供了更多选择以满足不同投资者的需求。并且能够更好地应对多元化的投资要求,尤其是在跨境资本配置方面提供了更多的选择和便利。
有以下需求的投资者可选择QFLP:
1.私募股权与风险投资。
2.需要灵活调配资金、跨境资本配置的投资者。
3.需要灵活退出机制和资金流动性的投资者。
4.需要短期资本运作和灵活管理资本的投资者。
FDI
控制权明确是FDI最重要的特点。外资可以直接持有目标企业的全部或大部分股权,确保对企业的全面管理和控制。FDI为外资提供了完全的决策权和操作空间,能够更好地把控企业的战略方向及日常运营。
有以下需求的投资者可选择FDI:
1.制造业、基础设施等需要长期运营的实体行业
2.希望全面掌控企业运营与决策的投资者
3.跨国公司在中国进行区域进行战略布局
四、QFLP的三种投资结构
1. QFLP直接投资
QFLP基金备案:QFLP基金通常需要在中国证券投资基金业协会(AMAC)进行备案。若QFLP的资金来源于境外且不涉及境内募资,是否需要备案将依据当地金融监管部门的具体要求来决定。例如,中国(河北)自由贸易试验区正定片区对仅涉及在境外募资的基金,不要求其在AMAC备案。
QFLP基金管理人:QFLP基金必须由已在AMAC注册的基金管理人进行管理,部分地区还要求基金管理人需在当地注册,也有地区无相关规定。例如,正定片区对基金管理人注册地没有强制性要求,只要在AMAC注册即可。
![]() 2.QFLP联结人民币基金
境外资本通过QFLP与境内人民币基金的合作日渐增多,常见的结构是QFLP作为“Feeder”基金,和境内募集的资金共同设立人民币基金,并利用该基金进行项目投资。
![]() 3.QFLP与人民币基金平行结构
平行结构是指QFLP与在岸人民币基金并行存在、按比例或同等安排共同参与投资:对不属外资限制/禁止的行业,两者可并列出资、共享治理与收益、并以相同条款同步退出。
![]() 五、河北自贸试验区正定片区QFLP政策概要
1.“免联审+推荐函”:审批流程采用“推荐函”的形式代替,企业向片区制度创新局提交申请,根据申请情况出具推荐函,企业凭函即可办理工商登记和外汇手续,较传统多部门联审显著压缩审批环节,审批时长由三个月压缩至一周。
2.“正面清单”:投资范围采取“正面清单”的管理模式,较负面清单模式更为清晰明了、“所见即所得”,清单内容明确具体,进一步拓宽了投资范围,便于市场主体快速理解和引入。
3.“低门槛”:准入要求全国最低。在满足中国证券投资基金业协会基本要求的前提下,不另设要求,包括对企业注册资本或出资数额、首次出资比例、出资期限均无设定限制。
4.“备案豁免+托管”:对仅境外募资的基金不作中基协备案强制要求,提升跨境资金使用效率;对需备案的基金则须委托具备资质的托管机构分账核算,精准提升管理效能。
六、结语
QFLP作为中国推进制度型开放的重要实践,为境外资本进入国内市场提供了更加灵活、高效的通道。与FDI相比,它在资金流动、退出机制和架构设计上更具弹性。这一政策既简化了外资投资的流程,又有效促进了跨境资本的流动。由于不同地区的QFLP试点政策和审核标准存在差异,投资者在架构设计和合规落地之前,需向当地相关部门咨询政策细则。
政策咨询:
白女士 15112593776
张先生 15889652084 |
||
|
|